您好,欢迎访问济南领创教育培训学校!
RSS订阅
 当前位置: 首页 > 成人高考

政策大利好!山东交通学院成人高考符合条件可免考学业水平测试全部内容!

发布时间:2026-01-24 09:31:50  编辑整理:济南领创教育培训学校  访问次数:

各位山东交通学院的成考学子们,好消息来啦!山东交通学院针对成人高考学位申请政策进行了重大调整,让学位申请变得更加轻松。下面,我们一起详细了解一下这些新政策吧!



01

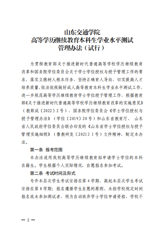
政策文件

图片


图片
图片
图片
图片

左右滑动查看更多图片



02

政策利好

图片


1、由满足一定条件可以免考学业水平测试中的英语科目改为直接免考学业水平测试全部内容,拿学位证更加简单,减少线下考试的次数。


2、新增多项学业水平测试免考条件,增加免试学业水平测试的机会,为申请学位提供更多便利。



03

学位申请条件

图片


1、学位论文成绩合格。

2、在学校规定学习年限内完成教学计划全部课程,课程平均成绩不低于65分。

3、学业水平测试合格(两次机会)。

4、在籍期间无作弊记录。

学业水平测试免考条件

1、本科及以上学历;

2、英语四级320分以上;

3、英语三级成绩合格;

4、非外语专业学生已取得外语专业专科及以上学历证书,外语专业学生已取得第二外语专业专科及以上学历证书;

5、山东省学士学位外语成绩合格;

6、若三门学位课程期末成绩均达到规定要求;

7、自学考试英语成绩合格。



04

报考优势

图片


录取分数线低

图片

参加成人高考需通过入学考试,而山东交通学院成人高考超过山东省最低控制线即可被录取。

课程学习与考试便利

图片

成人高考入学后,山东交通学院为学生提供了灵活的线上学习平台,方便在职人员随时随地进行课程学习,轻松完成课时要求。同时,期中期末考试同样以线上为主,操作简单,题型较为基础,便于学生在兼顾工作的同时顺利完成学业。



05

招生专业

图片


图片



06

毕业证和学位证

图片


图片
图片

以上就是“最新政策 | 山东交通学院成人高考学位符合条件可免考学业水平测试全部内容!”的全部内容啦!想要了解更多成人高考相关内容,可以添加孙老师微信18668960385咨询哦~

孙老师.jpg

版权声明:

以上素材和图片均来源于网络,如拥有者发现自己作品被侵权请及时向我方提出权利通知,我们会在收到通知的24小时内移除相关涉嫌侵权的内容。 


联系电话:18668960385(孙老师)

地址:济南市历城区花园路与洪家楼南路交叉路口西南-聚隆财富中心1号楼15楼1510聚隆财富中心15楼1510

Copyright © 2007-2025 济南市历城区领创教育培训学校 版权所有| 备案号:鲁ICP备20025263号-2