您好,欢迎访问济南领创教育培训学校!
RSS订阅
 当前位置: 首页 > 出国留学

考试通知 | 第105届TOPIK考试中国地区1月14日开始报名!

发布时间:2026-01-12 11:31:25  编辑整理:济南领创教育培训学校  访问次数:

图片



第105届韩语TOPIK考试

将在1月14日开放注册

1月16日报名缴费

要报考的同学们定好闹钟哦!

一起来看一下详细日程和注意事项吧~

图片





TOPIK考试介绍



韩国语能力考试(TOPIK)是由韩国教育部国立国际教育院主办的语言水平考试,旨在检验母语为非韩国语人士的韩语水平。同时,韩国语能力考试成绩可用于申请韩国大学、就业、签证等。

目前,韩国语能力考试考点已遍布86个国家242个地区,全球考点成绩均有同等效力。(成绩有效期限为自成绩公布日起2年)韩国语能力考试不对考生的民族、地区、国籍进行限制。报考韩国语能力考试的对象均为韩国语学习者、赴韩留学生、欲就职于韩国企业或公共机关的在校生以及毕业生等。

在中国大陆,韩国语能力考试(TOPIK)由教育部考试中心承办,每年举办两场考试,考试时间分别为4月与10月,一般可在4-5个月前进行网上报名。



考试等级划分及考试内容



• 考试类型(等级): TOPIK I(初级), TOPIK II(中级,高级)

• 等级: 1~6级

- 等级由各考试类型的总分决定,各等级的总分范围如下:

图片

- 考试部分分解:

图片



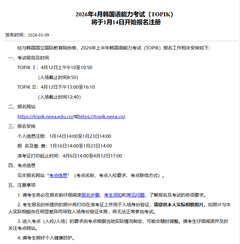
105届TOPIK报名安排



此次报名分为两个阶段。

第一阶段:

【注册个人信息】

1月14日14:00至1月23日14:00

注册个人信息+上传电子照片

该阶段不用抢考位以及缴费,但以前注册过的,仍需再次重新注册。

*官网注册信息和开放考位间隔时间很短,务必先完成注册,才能登录后抢考位。所以建议在1月16日14:00抢考位之前完成注册。

图片

第二阶段:

【正式报名:预定考位+支付考费】

1月16日14:00至1月23日14:00

预定考位+支付考试费用

这个阶段就是拼手速抢名额的时候了!!

抢到考位务必记得及时缴费!

图片

准考证打印时间:

4月6日14:00至4月12日17:00

考试时间:

TOPIK Ⅰ:4月12日上午9:10至10:50

(入场截止时间8:50)

TOPIK Ⅱ:4月12日下午13:00至16:10

(入场截止时间12:40)

报名网址:

https://topik.neea.edu.cn/

报名费:400元

成绩公布:5月29日

请考生自行在韩国语考试官网:www.topik.go.kr上查询或打印成绩单,不再发放纸质成绩单。



中国考点信息表



图片
图片
图片
图片
图片


图片
图片

开学大礼包

图片
图片
图片
图片

免费韩语课程

图片
图片

开学接机服务

图片
图片
图片
图片

咨询教师团队

图片

孙老师.jpg

图片

韩国校区:首尔特别市广津区陵洞路209

济南校区:济南市历城区二建融基商务大厦   

济南校区:济南市历城区海蔚大厦

济南校区:济南市历城区聚隆财富中心

济南校区:济南市历城区陆港大厦

东营校区:东营市东营区北一路万达甲级写字楼

淄博校区:淄博市张店区华光路云龙国际B座

淄博校区:淄博市张店区华瑞·洲际中心C座

青岛校区:青岛市李沧区湘潭路街道中南世纪城1期重庆路903号

联系电话:18668960385(孙老师)

地址:济南市历城区花园路与洪家楼南路交叉路口西南-聚隆财富中心1号楼15楼1510聚隆财富中心15楼1510

Copyright © 2007-2025 济南市历城区领创教育培训学校 版权所有| 备案号:鲁ICP备20025263号-2