26年9月入学 | 韩国秋溪艺术大学 双语授课专升本(3+1&3+2)招生指南
发布时间:2026-03-19 09:36:53 编辑整理:济南领创教育培训学校 访问次数:
学校简介
WEILAI
秋溪艺术大学
충북대학교
秋溪艺术大学(ChugyeUniversity for the Arts),简称秋溪艺大(CUFA),创建于1974年,学校位于韩国首尔市,是韩国的四年制艺术综合大学,其校名取自学校创办者黄信德女士的号——“秋溪”。
该校在国际艺术领域享有声誉,师资来自各艺术领域顶尖人才。专业覆盖音乐(国乐、声乐、钢琴等)、美术(东洋画、西洋画、版画等)及文艺创作、影像情景等领域。
招生说明
WEILAI
✔️ 学制:1-2年制
✔️ 授课语言:双语授课
✔️ 修够规定学分
✔️取得韩语TOPIK3级等级证书或通过校考;韩语不到三级修校内韩语
2026年04月14日-2026年04月21日 一批
2026年05月26日-2026年06月02日 二批
2026年07月07日-2026年07月21日 三批
✔️ 国籍要求:学生及父母均为中国国籍
✔️ 学历要求:
插班大三:
-国内外4年制正规大学2年(4学期),除季节学期外以上结业(预定)者
-国内外专科大学毕业生或应届毕业生,需要入学后进修本校毕业学分1/2以上者
插班大四:
-专科大学3年制毕业(预定)者
-专科学历与插班志愿专业相同或类似专业的毕业生
*国内外4年制大学3年级结业者(进修者)不予报名
✔️ 语言要求:
-TOPIK3未满级或未取得需要完成韩语课强化课程300小时(听课费另计)
(金额会根据汇率浮动、具体专业分类及学校要求有所变动)
(韩币兑人民币的汇率按1元人民币=200韩币计算)
01
学费
国际学部约30100元人民币/学期
融合艺术学部约20600元人民币/学期
200小时韩语课程:120万韩币(约6000元人民币)
02
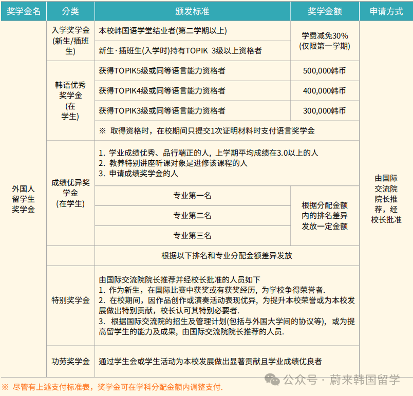
奖学金
03
宿舍费
*以上为每学期费用
学历证明材料:毕业证、成绩单等;
国籍证明材料:身份证、户口本、护照、证件照片、出生证明;
财政能力证明材料:银行存款证明等。
*因院校不同,申请材料类目会有所差别,需结合要求进行准备
校园风景
WEILAI
录取通知书展示
WEILAI
中留服认证
WEILAI
中国留学备案网
WEILAI
| 信息来源:秋溪艺术大学招生简章
| 图片来源:中国留学网
✦
开学大礼包
✦
✦
免费韩语课程
✦
✦
开学接机服务
✦
✦
咨询教师团队
✦

韩国校区:首尔特别市广津区陵洞路209
济南校区:济南市历城区二建融基商务大厦
济南校区:济南市历城区海蔚大厦
济南校区:济南市历城区聚隆财富中心
济南校区:济南市历城区陆港大厦
东营校区:东营市东营区北一路万达甲级写字楼
淄博校区:淄博市张店区华光路云龙国际B座
淄博校区:淄博市张店区华瑞·洲际中心C座
青岛校区:青岛市李沧区湘潭路街道中南世纪城1期重庆路903号
