26年9月入学 | 韩国嘉泉大学 本科(新入)无语言申请招生指南
发布时间:2026-04-02 09:05:49 编辑整理:济南领创教育培训学校 访问次数:
学校简介
WEILAI

嘉泉大学
가천대학교
嘉泉大学成立于1939年, 是韩国一所私立综合性研究型大学。“嘉泉”意为“美丽的人才之泉”。嘉泉大学在近70年的发展过程中为韩国的高等教育和医药发展做出了卓越的贡献,成为韩国首都圈名门大学中的佼佼者。被韩国教育部纳入有“韩国985”之称的BK21工程、韩国未来规划部选定的SW中心大学。
嘉泉大学在2026年QS亚洲大学排名中位列第334名。在2026年度泰晤士世界排名501-600位,韩国国内大学并列第15位。
招生说明
WEILAI

开设专业:国际学部-国际自由专业
*为了提高进入本学科的新生适应韩国生活及大学的教养/专业学习的能力,入学后第一年(2个学期)将集中进修与韩国语相关的教养课程。
*国际学部(国际自由专业)的学生,在1年后选择专业时,不能选择幼儿教育学、护理学、牙齿卫生学、应急救助学、放射线学、物理治疗学、药学、医学、艺·体能学、智能电池专业、智能保安学、智能城市学、生物制剂学科、金融·大数据学部,请在报名时务必注意。
✔️ 学制:4年制
✔️ 授课语言:韩语授课
2026年04月13日-2026年04月24日 一批
2026年05月26日-2026年06月05日 二批
2026年06月26日-2026年07月01日 三批
✔️ 学历要求:已完成相当于韩国初等和中等教育正规课程的高中毕业(或预计毕业)生,或具备同等学力者
✔️ 语言要求:未持有韩国语相关的语言成绩者也可报名,但在入学1年后,学生在分配到自己希望的专业学科之前,必须取得公认韩国语能力考试TOPIK3级以上的成绩或取得在本校实施的韩国语考试合格成绩[未取得的学生将会变更为国际学部(韩国学专业)]
* 经营学院(经营学、观光经营学)、社会科学学院(传媒交流学、心理学)、IT融合学院(计算机工学),上述专业必须取得韩国语能力考试(TOPIK)4级以上成绩,方可报考
(金额会根据汇率浮动、具体专业分类及学校要求有所变动)
(韩币兑人民币的汇率按1元人民币=200韩币计算)
01
学费
报名费:150,000韩币(约合人民币750元)
学费:

人文社会:约合人民币21869元/学期
理科体育:约合人民币25599元/学期
工科:约合人民币28594元/学期
艺术:约合人民币29699元/学期
*无语言入学申请可减免学费30%
通过我方入学者推荐奖学金追加减免学费10%
叠加后可减免学费40%
02
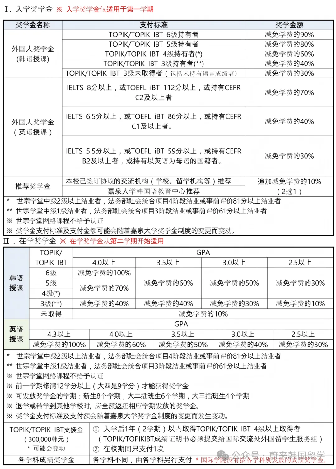
奖学金

学历证明材料:毕业证、成绩单等;
国籍证明材料:身份证、户口本、护照、证件照片、出生证明;
财政能力证明材料:银行存款证明等。
*因院校不同,申请材料类目会有所差别,需结合要求进行准备
校园风景
WEILAI




我方资质展示
WEILAI

中留服认证
WEILAI

中国留学备案网
WEILAI

| 信息来源:嘉泉大学招生简章
| 图片来源:中国留学网
✦
开学大礼包
✦
✦
免费韩语课程
✦
✦
开学接机服务
✦
✦
咨询教师团队
✦

韩国校区:首尔特别市广津区陵洞路209
济南校区:济南市历城区二建融基商务大厦
济南校区:济南市历城区聚隆财富中心
济南校区:济南市历城区陆港大厦
淄博校区:淄博市张店区华瑞·洲际中心C座
淄博校区:淄博市张店区华光路云龙国际B座
淄博校区:淄博市张店区马尚街道中德国际大厦
青岛校区:青岛市李沧区湘潭路街道中南世纪城1期
东营校区:东营市东营区北一路万达甲级写字楼
| 上一篇: 26年9月入学 | 韩国京畿大学 双语授课硕博(硕士1-2年制 博士3年制)招生指南 | 下一篇:暂无 |
