您好,欢迎访问济南领创教育培训学校!
RSS订阅
 当前位置: 首页 > 出国留学

26年9月入学 | 韩国秋溪艺术大学 双语授课硕博(硕士2年 博士3年制)招生指南

发布时间:2026-04-29 09:42:45  编辑整理:济南领创教育培训学校  访问次数:

学校简介

WEILAI




08919c47f12f02d652a54e61a388d178.png

秋溪艺术大学

충북대학교

秋溪艺术大学(ChugyeUniversity for the Arts),简称秋溪艺大(CUFA),创建于1974年,学校位于韩国首尔市,是韩国的四年制艺术综合大学,其校名取自学校创办者黄信德女士的号——“秋溪”。

该校在国际艺术领域享有声誉,师资来自各艺术领域顶尖人才。专业覆盖音乐(国乐、声乐、钢琴等)、美术(东洋画、西洋画、版画等)及文艺创作、影像情景等领域。

招生说明

WEILAI


招生专业

cd79c7b7bf56e67823c9c8367267cf8f.png

专业学位

b40017176a528cf061135f937f932630.png

学制安排

✔️ 学制:

硕士:2年制

博士:3年制

✔️ 授课语言:双语授课

招生日程

2026年04月14日-2026年04月21日 一批

2026年05月26日-2026年06月02日 二批

2026年07月07日-2026年07月21日 三批

申请条件

✔️ 国籍要求:学生及父母均为中国国籍

✔️ 学历要求:

硕士:

在国内外大学(预)取得学士学位者

博士:

在国内外大学(预)取得硕士学位者

✔️ 语言要求:可无韩语成绩申请

项目费用

金额会根据汇率浮动、具体专业分类及学校要求有所变动)

(韩币兑人民币的汇率按1元人民币=200韩币计算)

01

学费

9a646c0edf8f9f609607b07f750022f4.png

入学金:约合人民币3250元

音乐系、美术系、全球公演艺术系:约合人民币38500元/学期

全球艺术融合系:约合人民币31500元/学期

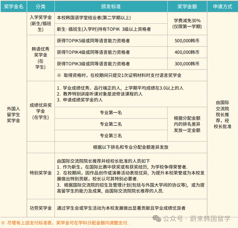
02

奖学金

5d67a68c61582abcbf80b4e424b559a4.png

03

宿舍费

05316c35b5b7a8d23a910c7a2cd16870.png

*以上为每学期费用

申请材料

学历证明材料:学位证、毕业证、成绩单等;

国籍证明材料:身份证、户口本、护照、证件照片、出生证明;

财政能力证明材料:银行存款证明等。

*因院校不同,申请材料类目会有所差别,需结合要求进行准备

校园风景

WEILAI


图片


图片



图片


图片


中留服认证

WEILAI

a9de14bdbfd76bbde6dad0e2ad856965.png

中国留学备案网

WEILAI

61d83e23f536b5fa0b7f3b5321ec8b60.png

| 信息来源:秋溪艺术大学招生简章

| 图片来源:中国留学网


图片
图片


开学大礼包

图片
图片
图片
图片

免费韩语课程

图片
图片

开学接机服务

图片
图片
图片
图片

咨询教师团队

图片

孙老师.jpg

韩国校区:首尔特别市广津区陵洞路209

济南校区:济南市历城区二建融基商务大厦

济南校区:济南市历城区聚隆财富中心

济南校区:济南市历城区陆港大厦

淄博校区:淄博市张店区华瑞·洲际中心C座

淄博校区:淄博市张店区华光路云龙国际B座

淄博校区:淄博市张店区马尚街道中德国际大厦

青岛校区:青岛市李沧区湘潭路街道中南世纪城1期

东营校区:东营市东营区北一路万达甲级写字楼

联系电话:18668960385(孙老师)

地址:济南市历城区花园路与洪家楼南路交叉路口西南-聚隆财富中心1号楼15楼1510聚隆财富中心15楼1510

Copyright © 2007-2025 济南市历城区领创教育培训学校 版权所有| 备案号:鲁ICP备20025263号-2